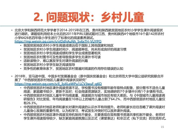
2001年国家启动第八次基础教育课程改革前后,朱永新教授开始新教育实验,徐冬梅老师发起的亲近母语成为省级课题、国家级课题,阿甲老师创办了红泥巴……自那时算起,二十多年过去了,儿童阅读在全社会范围内受到了越来越多的重视,取得了方方面面的进展,这其中亦有民间力量的独特贡献。
基于此,心和公益基金会、深圳市爱阅公益基金会、满天星青少年公益发展中心、资助者圆桌论坛借鉴Bridgespan提出的领域建设(Field Building)框架,梳理过往20年中国儿童阅读公益领域的发展历程,值此“世界读书日”之际,与公益同行分享。
本文分为三大部分,第一部分包括议题界定、问题现状和政策发展,第二部分从领域建设框架的五个要素分别梳理进展,第三部分提出希望在未来持续的共创讨论中交流的问题。























































粤公网安备44010502003733号