
童书乐捐计划是由满天星青少年公益发展中心联合中国儿童少年基金会主办,携手各大儿童阅读相关公益伙伴、公共图书馆、企业、学校、社区和媒体共同参与,为欠发达地区乡村小学和社区图书馆开展童书捐赠和新书善款募集,更新其图书馆馆藏的大型全民公益活动。
童书乐捐计划自2015年以来连续举办了9届,截止至2023年12月31日,已募集新旧图书83.2万余册,受益学校累计超过全国20多个省市的1,470间次,受益师生超过81.8多万人次。

2023年童书乐捐计划邀请二十多家公益组织联合发起,共为19个省236间受益项目点捐赠132,355册童书,受益师生超过129,605人,收到的反馈表有超过98.3%的受益项目点老师反馈图书适合阅读。


以上伙伴名单按拼音首字母排序
2024年,童书乐捐将继续联合多家儿童阅读相关公益伙伴,一同助力乡村儿童阅读。
我们期待,有更多的关注儿童阅读的公益机构或团队加入童书乐捐,能够以童书乐捐作为一个有效的募书平台,让更多的乡村/流动儿童能够读到更多好书,丰富他们的阅读生活。

2024满天星童书乐捐合作公益伙伴招募
1
- 首批公益机构/团队申请和确认时间 -
2024.02.20 - 2024.03.8
- 首批推荐项目点申请时间-
2024.03.11- 2024.03.31
- 首批项目点名单确认时间-
2024.04.01- 2024.04.7
- 后批次公益机构/团队及推荐的项目点的
申请确认合作时间 -
2024.05.02 - 2024.10.31
- 全年募书和派送时间 -
2024.4 - 2024.12
2
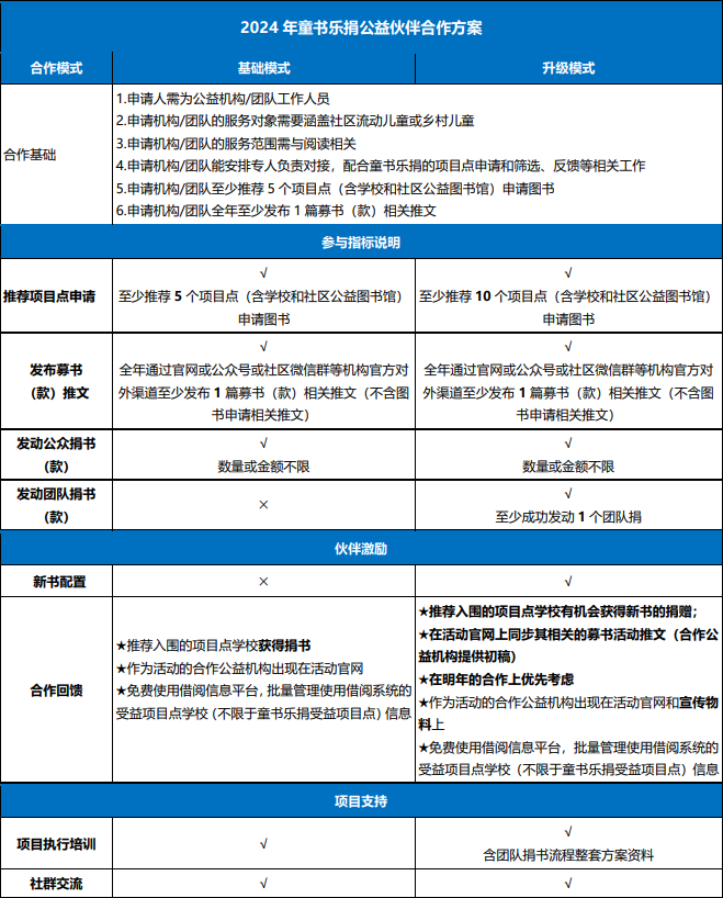
1. 申请人需为公益机构/团队工作人员;
2. 申请机构/团队的服务对象需要涵盖社区流动儿童或乡村儿童(幼儿园和小学阶段);
3. 申请机构/团队的服务范围需与阅读相关;
4. 申请机构/团队能安排专人负责对接,配合童书乐捐的项目点申请和筛选、反馈等相关工作;
5. 申请机构/团队至少能推荐5个项目点(含学校和社区公益图书馆)申请图书;
6. 申请机构/团队全年至少发布1篇募书(款)相关推文;
3

4
- 项目点推荐和协助筛选(必选) -
推荐合适项目点申请
协助筛选确认受益项目点
- 项目推广(必选) -
自有渠道发布宣传推文
- 借阅系统推广(非必选) -
- 协助线下送书活动落地(非必选) -
5




粤公网安备44010502003733号